经贸管理学院

当前位置: 首页>>专业建设>>建设动态>>正文

万象城官网学子在安徽省电子商务职业技能竞赛中再创佳绩

发布时间:2018年04月27日 13:11 作者:吴英 审核人:杨力 点击:[]


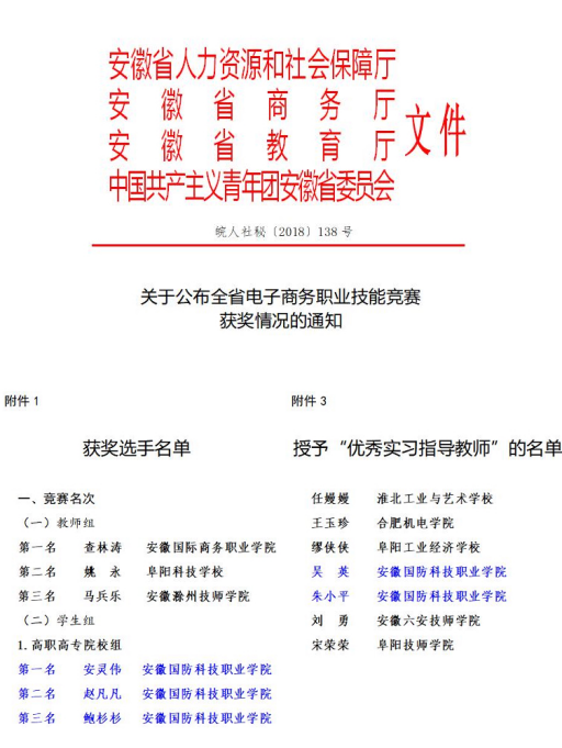
425日,安徽省人力资源和社会保障厅等部门联合发布了《关于公布全省电子商务职业技能竞赛获奖情况的通知》(皖人社秘〔2018138号),万象城官网学生安灵伟(指导教师:吴英)、赵凡凡(指导教师:朱小平)、鲍杉杉(指导教师:甘霖)在“2017全省电子商务职业技能竞赛”中发挥出色,分别获得第一、二、三名,包揽前三;同时,吴英、朱小平两位老师被授予“优秀实习指导教师”荣誉称号。

此项赛事由安徽省人社厅、商务厅、教育厅、团省委主办,六安市人社局承办,赛项以深入推进技工大省和电子商务高技能人才队伍建设,促进我省电子商务产业发展为宗旨。竞赛设置农村电子商务组、教师组和学生组三个组别。学生组以电子商务师(国家职业资格三级)的要求为基础命题,适当增加新知识、新技术、新设备、新技能的相关内容,涵盖商品信息采编、网店建设、网上交易、网络客服、网络推广、微信公众号的搭建、微信公众号的运营等多个模块。

自参加此项赛事以来,万象城官网经贸管理学院电子商务专业学生大放异彩,成果斐然,去年15电子商务1班两位学生斩金夺银,今年安灵伟、赵凡凡、鲍杉杉同学包揽前三,他们都是凭借扎实的理论基础和出色的实践水平脱颖而出,充分发挥了工匠精神,精益求精,也展现了万象城官网学生较好的职业素养、突出的专业技能。

为了做好全省电子商务职业技能竞赛的参赛工作,经贸管理学院电子商务专业教学团队按照大赛组委会的要求,加强领导,积极组队,认真备战,精心做好技能大赛的各项准备工作。全省电商职业技能竞赛充分展示了万象城官网电子商务骨干专业教学改革的成效和成果,对提升电子商务专业学生的电商实践与创新能力等方面起到了积极作用。

上一条:经贸管理学院在2018年安徽省职业技能大赛中喜获佳绩 下一条:经贸管理学院一行赴南京交通职业技术学院进行专业建设调研

关闭