经贸管理学院

当前位置: 首页>>招生就业>>就业信息>>正文

安能聚创实习生招聘简章

发布时间:2016年05月10日 16:01 作者:丁辉 审核人:丁辉 点击:[]

一、公司介绍

安能定位于5公斤以上(包含5公斤)的零担货运领域,始于2010年6月1日,安能整合传统物流专线、零担快运网络和信息技术平台, 创造新的颠覆性商业模式致力打造中国最大的零担快运加盟网络平台。
截止目前,配送网络已覆盖全国98%GDP区域。已在全国建立150多个自营分拨中心,拥有自有员工11000人,7000多家认证加盟商和合作伙伴,全国转运中心运营场地总面积达100多万平米,运输车线达1000余条,服务于全国30多个省市、1000多个市县(区)。公司始终以客户为中心持续创新,始终坚持加盟网点建设的优化管理、自购进口车辆、搭建最优线路,优化运力成本。为客户提供“安全、准时、服务、经济”的公路快运服务体验,助力客户创造最大的价值。
五年来,安能引进全球顶尖投资公司(红衫资本、美国华平资本、凯雷资本、高盛资本)正式迈入资本化发展阶段。多家投资机构的资金注入,助力安能成为中国最大的零担快运加盟网络。
荣誉
◆安能荣获2012年上海现代物流高峰论坛“重点推荐企业奖”
◆安能集团总裁秦兴华荣获“2013年度中国新锐创业家奖”
◆安能荣获“2012-2013年度中国电商物流大奖”
◆安能荣获“2013年中国海峡两岸十大最具成长性物流企业”
◆安能荣获“2013年度运输过程透明管理标杆企业奖章”
◆安能荣获“2014年度华人企业领袖最佳颠覆奖”
◆安能荣获“2015年上海最具发展潜力新服务企业50强,物流业第一名”
◆安能荣获“2015中国物流杰出企业“、”2015中国物流创新奖”荣誉称号
二、企业文化
企业文化是一个企业发展的源动力,根植于员工内心深处并得到普遍认同的企业文化是一个企业基业长青的保证。安能企业文化是我们全体员工行为规范体系的指导思想,也是我们企业发展的引航灯。
 安能文化——颠覆、信任、共生
安能核心价值观
成就客户——不折不扣、竭尽全力帮助客户交易成功;
卓越品质——没有品质就没有市场,做好品质就是做好市场;
创新效率——创新是安能得以持续进步的唯一法宝;
共赢共生——安能的利益和合作方利益紧密相连,彼此得益永续发展;
三、人才理念
在安能,我们“以人为本“、以“人才定时达”为标准,为公司职员提供多元化的成长培训,迅速培养提升安能人的综合能力。公司根据员工发展需求,制定多维度发展渠道,为员工的职业生涯增添无限可能!
四、晋升通道
专业通道
新员工——初级专员——中级专员——高级专员——资深专员——专家——首席专家
管理通道
新员工——主管——经理——高级经理——副总监——总监——高级总监——副总裁
创业平台
实现创业梦想——员工加盟计划:公司鼓励内部员工大胆创业,对有创业想法,并通过公司考核的员工,公司进行免费培训,并给予资源上的支持。
五、薪酬福利
安能根据岗位与个人能力为员工提供在行业具有竞争力的薪酬,员工享有公司所有福利:生日福利、节假日福利、带薪年假、提供住宿、提供餐补等等应有尽有。
实习待遇: 综合薪资3000-3500元/月
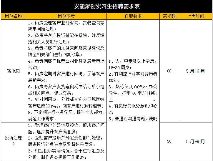
 六、实习生招聘需求表 

 

工作地点:浙江省杭州市萧山区通惠北路1515号恒源国际财富中心A座

上一条:百度招聘信息 下一条:安徽省至泽建设咨询有限公司招聘信息

关闭