电气技术学院
首页学院概况教学科研党建工作招生就业学生工作资料下载学校首页实训中心网站
通知公告 更多>>

您的位置: 首页>>教学科研>>教科研动态>>正文

2014年机电工程系教科研成果统计

发布时间:2017年02月27日 10:57 作者:史媛芳 

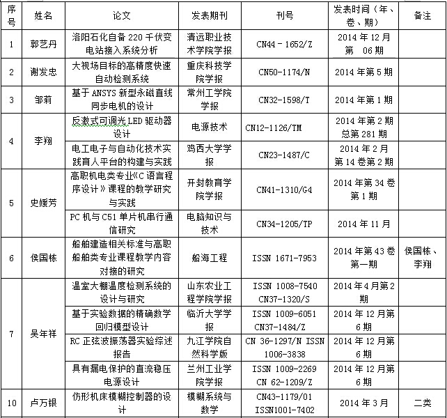
1、学术论文发表情况
2、公开出版教材(原件)
3、项目、课题研究情况

  1)结题项目

2)立项项目
3)在研项目
4、获奖情况
1)指导学生参赛获奖
2)个人获奖

 

上一条:教科研成果登记公示 下一条:2009年教科研成果统计汇总表

关闭

  版权所有:万象城体育awcsport 地址:安徽省六安市金安区梅山中路56号 邮编:237011 技术支持:网络信息中心