为落实共青团中央、教育部、全国学联联合下发的《关于推动高校学生会(研究生会)深化改革的若干意见》,以及《高校学生会组织深化改革评估工作方案》要求,接受广大师生监督,现将万象城官网学生会改革情况公开如下。
一.学生会改革实施办法
《关于贯彻落实推动高校学生会(研究生会)深化改革的若干意见实施办法》
为深入贯彻习近平新时代中国特色社会主义思想特别是习近平总书记关于青年工作的重要思想,进一步深化学院学生会改革,充分发挥学生会组织育人功能,支持和引导学生会更好地服务学院青年学生成长成才,依据共青团中央、教育部、全国学联《关于推动高校学生会(研究生会)深化改革的若干意见》文件精神,结合万象城官网实际,制定如下实施办法。
一、明确职能定位。学院学生会(以下简称学生会)是学校党委领导下的主要学生组织,是学校联系广大同学的桥梁和纽带。学生会以习近平新时代中国特色社会主义思想为指导,以加强对同学的政治引领为根本,以全心全意服务同学为宗旨,及时向同学传达党的声音和主张,引导广大同学自觉把个人理想融入到党和人民的共同奋斗之中;学生会必须面向全体同学,坚持从同学中来、到同学中去,听取、收集同学在学业发展、身心健康、社会融入、权益维护等方面的普遍需求和现实困难,及时反馈学院,帮助有效解决。
二、改革运行机制。学生会组织架构为“主席团+工作部门”模式。探索实行轮值制度,学生会主席团集体负责学生会重大事项,设执行主席,执行主席由主席团成员轮值担任,以学期为一个轮值周期,执行主席负责召集会议、牵头日常工作。二级学院学生会(以下简称院(部)学生会)属于校级学生会的基层组织,接受校级学生会指导;加强校级学生会和院(部)学生会的工作联动,院(部)学生会要充分发挥贴近广大同学的优势,可在校级学生会指导下承办面向全校学生的具体工作项目。学生会要充分发挥组织育人功能,广泛动员广大同学的力量来做学生会的工作,善于在班级工作和社团活动的基础上开展具有学院特色、适合同学要求的活动。
三、坚持精简原则。学生会要优化机构和人员规模。校级学生会工作人员不超过40人,主席团成员不超过5人;设工作部门6个,每个工作部门成员设负责人2人,工作人员一般不超过6人。院(部)学生会工作人员不超过30人,主席团成员不超过3人。除学生会主席团成员和工作部门成员,均不设置其他任何职务。学生会确需主办的重大工作或活动,可根据需要以项目化方式招募志愿者,吸收同学参加,因事用人、事完人散。
四、明确遴选条件。学生会工作人员应当为共产党员或共青团员,理想信念坚定,热爱和拥护中国共产党,具有强烈的爱国意识、爱国情感,积极弘扬和践行社会主义核心价值观,品行端正、作风务实、乐于奉献,具有全心全意为广大同学服务的觉悟和能力。学生会工作人员应当是学有余力、学业优良的学生,学习成绩综合排名在最近一学期、最近一学年或是开学以来的本专业前30%以内,且无课业不及格情况。符合上述条件的学生,均可申请加入学生会组织。
五、严格遴选程序。学生会主席团由学生代表大会选举产生。校级学生会主席团候选人由二级学院团组织推荐,经二级学院党组织同意,由党委学生工作部和团委联合审查后,报学校党委确定。主席团候选人要具有代表性,应当从校级学生会、二级学院学生会工作人员和全校各领域优秀学生典型中产生。校级学生会工作部门成员由二级学院团组织推荐,经党委学生工作部和团委审核后确定。二级学院学生会主席团候选人和工作人员由班级团支部推荐,经二级学院团组织同意,由二级学院党组织确定。校级学生会工作人员中来自二级学院学生会的成员的比例一般不少于50%。
六、规范召开代表大会。校级学生代表大会每年召开一次。代表经班级团支部推荐、二级学院学生会组织选举产生,代表名额不低于所联系学生人数的1%,名额分配覆盖各个二级学院、年级及主要学生社团。二级学院学生代表大会原则上每年召开一次,代表要体现广泛性。学代会选举结果应当向大会公告,并经同级党组织批准,报上级学联、学生会组织备案。
七、坚持从严治会。学生会要落实《学生会研究生会干部自律公约》,践行学生会宗旨,珍惜代表服务同学和锻炼提高能力的机会。各级团组织要加强对本级学生会的日常教育管理,坚决防范和克服功利化、庸俗化、“小官僚”等问题。学生会要面向大多数同学,依法依章程开展活动、接受管理,活动内容要积极向上。校(院)学生会决定重要事项或开展重大活动,须事先向学校团委(学院团总支)报告。学生会工作人员出现违反校规校纪、道德失范以及与学生不相称行为等问题的,同级团组织负责调查核实,并按规定和程序予以处理。
八、建立述职评议制度。组织成立以学生代表为主,党委学生工作部、学校团委等共同参与的校级评议会,校级学生会主席团成员和工作部门负责人每学期向校级评议会述职。各二级学院组织成立以学生代表为主,本学院负责学生工作的领导、团组织负责人、辅导员等共同参与的院级评议会,二级学院学生会主席团成员和工作部门负责人每学期向院级评议会述职,评议结果报学院团委备案。校、院两级评议会从政治态度、道德品行、学习情况、工作成效、纪律作风等方面对其进行全面客观的综合评价。建立以服务和贡献为导向的激励机制,学生会工作人员参加评奖评优,测评加分等事项时,应依据评议结果择优提名,不允许与其岗位简单直接挂钩。
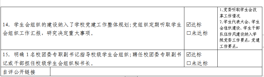
九、落实党委的全面领导。学院党委将学生会建设纳入党建工作整体格局中进行统筹谋划,构建党委统一领导,党委学生工作部统筹负责,团委具体指导,党委宣传部、教务处、人事处、保卫处等部门分工合作、协调运行的工作机制。学校党委定期听取学生会工作汇报,研究决定重大事项。党委学生工作部和团委共同研究学生会的规章制度、工作规划和工作人员等重要事项。学校党委负责学生工作的领导分管学生会工作,负责教学工作的领导参与学生会管理。
十、加强团组织的具体指导。各级学生会接受本级团组织和上级学联、学生会的双重指导。各级团组织及时向同级党组织汇报学生会工作重大事项,坚决落实学校党委有关要求。学校各级团组织明确1名负责人指导学生会,重点抓好学生会举办各类活动、发布重要信息、开展对外联系、使用经费物资等事项的审核管理,确保学生会日常工作不出偏差。
学校其他有关学生会的规定与本办法不一致的,以本办法为准。
二、自评报告
《万象城体育awcsport学生会组织工作改革工作自评报告》
为深入贯彻习近平新时代中国特色社会主义思想特别是习近平总书记关于青年工作的重要思想,进一步深化学院学生会改革,充分发挥学生会组织育人功能,支持和引导学生会更好地服务学院青年学生成长成才,按照团省委《关于开展安徽高校学生会(研究生会)改革评估工作的通知》要求,万象城体育awcsport系统开展学生会改革自查工作并进行全面总结。现将具体工作情况汇报如下:
1.明确职能定位方面。万象城体育awcsport学生会职能定位明确,按照《高校学生会组织章程制定办法》要求经过全面调研,《万象城体育awcsport学生会章程》经2018年11月3日召开的学院第一次学生代表大会审议通过。章程修正案中规定万象城体育awcsport学生会(以下简称学生会)是学院党委领导下的主要学生组织,是学院联系广大同学的桥梁和纽带。学生会以习近平新时代中国特色社会主义思想为指导,以加强对同学的政治引领为根本,以全心全意服务同学为宗旨,及时向同学传达党的声音和主张,引导广大同学自觉把个人理想融入到党和人民的共同奋斗之中;学生会必须面向全体同学,坚持从同学中来、到同学中去,听取、收集同学在学业发展、身心健康、社会融入、权益维护等方面的普遍需求和现实困难,及时反馈学院,帮助有效解决。未承担宿舍管理、校园文明纠察、安全保卫等高校行政职能。
2.改革运行机制方面。万象城体育awcsport学生会组织架构模式为主席团+工作部门。执行机构为主席团,由学院学生代表大会选举产生,对学院学生代表大会负责。探索试行轮值主席制度,设执行主席,不设主席、副主席。下设6个工作部门,分别为办公室、学习部、学分部、体育部、文宣部、权益部。学生会章程修明确二级学院学生会是学院学生会的基层组织,接受学院学生会的指导。
3.坚持精简原则方面。学院学生会坚持按照相关规定精简机构配置,缩减人员规模,设主席团成员6名,工作部门由7个精简到6个,部门负责人及一般工作人员由70人精简至55人。除学生会主席团成员和工作部门成员,均未设置其他任何职务。
4.明确遴选条件方面。根据万象城官网学生组织换届工作部署,明确学生骨干选拔基本条件,理想信念坚定,热爱和拥护中国共产党,具有强烈的爱国意识、爱国情感,积极弘扬和践行社会主义核心价值观,品行端正、作风务实、乐于奉献,具有全心全意为广大同学服务的觉悟和能力。学生会主要负责人应当是学有余力、学业优良的学生,学习成绩综合排名在本专业前30%以内,且无课业不及格、无违规违纪等情况。
5.严格遴选程序方面。学生会主席团根据万象城官网学生会章程规定产生。校团委严格执行主席团程序按候选人由二级院(部)推荐、党总支同意,学校党委学生工作部、团委联合审查后,报学校党委确定。
6.规范召开学代会方面。2018年11月3日召开第一次学生代表大会,校级学生代表大会代表大会设代表153人,代表具有广泛性,名额分配覆盖各个学院、年级及主要学生社团。大会代表经班级、院学生会组织选举产生。校级学生会组织主席团成员由学生代表大会选举产生。校级学生会主席团候选人由学院团组织推荐,经学院党组织同意。并且在此次学生代表大会中落实了提案机制,征求广大同学对学校工作的意见和建议,由大会进行了审议,充分发挥了桥梁纽带作用。
7.坚持从严治会方面。制定万象城官网学生会考核办法,从思想引领教育、组织制度建设、活动建设、作风建设、发挥作用、岗位履职情况等多指标对成员进行全面客观的综合评价;组织全院学生会学习全国学联二十七大会议精神,习近平总书记贺信和党中央致词精神。组织各级学生会成员共同学习并普遍知晓和遵守《学生会研究生会干部自律公约》《关于学联学生会工作人员改进作风服务同学的若干规定》,全心全意为同学服务。落实学生会工作人员述职评议制度,对任期内发生违纪或工作推诿扯皮、不作为、乱作为等同学反映强烈的,同级团组织应及时查证,查实的做免职处理。
8.建立述职评议制度方面。制定学生会述职评议办法,从述职评议对象、方法、结果应用、评分标准等多方面建立了完善的学生会工作人员述职评议制度。制度明确在学生会组织工作人员参加评奖评优、测评加分等事项时,依据述职评议结果择优提名,未与其岗位简单挂钩。
9.落实党的全面领导方面。学院党委高度重视学生会改革工作,2019年10月党委深入学生会组织一线,通过座谈会、校内外走访等形式开展专题调研听取学生会工作情况汇报,将学生代表大会、学生会组织建设、学生干部队伍作风建设纳入学院年度党委工作要点,党建工作要点。明确分管学生工作党委委员分管学生会工作,分管教学工作的党委委员参与学生会的管理,推动学院学生会改革工作。
10.加强团委的具体指导方面。学生会组织接受团委和上级学联的双重指导。校团委及时向党委汇报学生会工作重大事项,坚决落实学校党委有关要求。明确1名团委专职副书记指导学生会,重点抓好学生会举办各类活动、发布重要信息、开展对外联系、使用经费物资等事项的审核管理,确保学生会日常工作不出偏差。
三、改革自评表

自评链接:/ytw/info/1028/4020.htm
四、万象城体育awcsport学生会章程








五、校级组织工作机构组织架构图

六、校级学生会工作人员名单

七、万象城体育awcsport学生代表大会选举办法
第一条根据《中华全国学生联合会章程》和《万象城体育awcsport学生会章程》有关规定,制定本办法。
第二条大会主席团成员由各代表团在民主推荐、充分酝酿讨论的基础上,在二级学院代表中按照学代会大会主席团成员分配指标数组织推荐组成。校学生代表大会筹备委员会资格审查组对各代表团推荐的大会主席团建议人选进行资格审查后正式确定为大会主席团候选人提名名单,经学代会参加选举的代表三分之二以上举手表决同意通过后正式确定为校学生代表大会主席团成员。
第三条校学生代表大会筹备委员会资格审查组对各代表团推荐的常任代表候选人提名人选进行资格审查后正式确定为常任代表候选人提名名单,经学代会无记名投票并达到参加选举的代表三分之二同意通过后正式确定为校学生代表大会常任代表会议常任代表。
第四条校学校学生会主席团由7人组成,其中主席1名,副主席6名。
第五条校学生会主席团建议名单由上一届学生会组织在广泛听取各方面意见和认真考察的基础上提出初步建议名单,经二级学院代表团充分酝酿,达成一致意见确定为正式候选人,报经党委同意,提交大会进行差额选举,差额比例为20%。校学生会主席团成员必须坚持四项基本原则,坚定地宣传、贯彻和执行党的路线、方针和政策,学习认真努力,成绩良好。
第六条校学生会主席团成员由学代会全体代表投票选出。参加选举的代表必须超过全体代表的三分之二方可进行选举。被选举人获得超过实到会代表人数三分之二赞成票方能当选。
第七条代表对选票上的候选人表示同意或不同意。同意的在候选人姓名上方的空格内划√;不同意的,则在候选人上方的空格内划“×”;弃权的,划“○”;如另选他人,请在选票上的空格内写上另选人的姓名。划选票一律用钢笔或圆珠笔,填写符号要准确,字迹要清楚。选票无法辨认的部分视为无效。
第八条会议期间,代表原则上不准请假,因特殊事情或因病住院的代表,必须以书面形式向大会筹备委员会请假,并且不能委托其他代表行使选举权。
第九条大会选举设总监票人1名,监票人5名,总计票人1名,计票人5名。总监票人、监票人、总计票人、计票人由大会主席团提名,经各代表团酝酿后,提交大会表决通过。常任代表候选人不得担任总监票人、监票人、总计票人、计票人。
第十条投票次序:总监票人、监票人、总计票人、计票人投票,接着大会主席团成员投票,然后是各代表团依次投票。投票时听从选举工作主持人指挥,投票完毕坐回原位。经工作人员验票,如票数等于或少于投票人数,选举有效,否则选举无效,应进行第二次选举。
第十一条计票完毕,由总计票人和总监票人向大会主席报告选举结果,并由选举工作主持人向大会全体代表公布,产生新一届万象城体育awcsport常任代表会议。
第十二条本选举办法经学生代表大会通过后生效,如选举中出现本办法以外的情况,由大会主席团讨论决定。
八、万象城体育awcsport学生代表大会代表选举办法
第一条根据《中华全国学生联合会章程》《高校学生代表大会工作规则》和《万象城体育awcsport学生会章程》有关规定,制定本办法。
第二条代表的基本条件
(一)万象城官网全日制在籍学生;
(二)遵守宪法和法律、法规,遵守学校章程和规章制度;
(三)具有较高的思想政治素质、良好的品德和责任感,品行端正,积极上进;
(四)能够真实充分反映同学诉求,积极热心表达同学意愿。
第三条代表的产生办法
(一)各二级学院以学生会为单位组织学生代表选举。
(二)各二级学院应在广泛征求本院学生意见的基础上,按照名额分配方案,根据专业,年级和班级实际情况划分选区,兼顾代表的结构(女性代表,学生骨干和非骨干代表)比例,进行讨论酝酿,推荐出代表候选人名单,征得同级党组织同意后报大会筹备组审核备案。
(三)选举代表时,参与学生超过应到人数的三分之二,方可进行选举。由二级学院学生会骨干成员出任监票人,采取不记名投票的方式进行选举,各代表候选人须半数以上学生投赞成票方可当选为代表。
(四)各二级学院学生会主席团结合本学院的具体情况和要求,对本院选出的代表资格进行审查,并在本学院内予以公示3天,公示期间若无异议,确定为代表人选。
(五)各二级学院学生会在确定代表人选后2天内把代表人选名单上报到校学生代表大会筹备委员会资格审查组。经资格审查组审查通过后,代表资格方可生效。
第四条常任代表的产生办法
(一)以校学代会各代表团为单位、按照学代会常任代表分配指标数组织常任代表选举。
(二)各代表团在民主推荐、充分酝酿讨论的基础上,在学代会代表中推荐常任代表候选人提名人选。
(三)校学生代表大会筹备委员会资格审查组对各代表团推荐的常任代表候选人提名人选进行资格审查后正式确定为常任代表候选人提名名单,经学代会参加选举的代表三分之二以上举手表决同意通过后正式确定为校学生代表大会常任代表会议常任代表。
第五条代表名额分配
(一)代表名额一般不低于学生会组织所联系学生人数的1%,名额分配要覆盖各学院、年级及主要社团。
(二)各选举单位代表比例中,非校、院学生会组织骨干的学生代表一般不低于60%,校、院学生会组织骨干学生干部(校、院学生会组织副部长及以上)代表不低于15%。
第六条本选举办法经学生代表大会通过后生效,如选举中出现本办法以外的情况,由大会主席团讨论决定。
九、学生会组织工作人员述职评议制
《学生会述职评议制度》
第一条为加强对学生干部的监督和管理,全面准确地掌握学生干部的工作情况,提高学生干部的责任意识、服务意识和大局意识。
第二条干部述职应当有利于增强学生干部自觉接受监督的意识、服务于广大同学意识,应当有利于促进干部队伍的建设。
第三条干部述职应当坚持民主与集中相结合。
第四条干部述职大会由办公室负责实施。
第五条学生干部述职每学期进行一次。
第六条评议会成员由学生代表、校党委学生工作部、校团委教师组成,参与评议工作。学生代表由各学院推荐。
第七条每学期,校学生会应举行干部述职大会,主席团及各部部长应就自己一学期的工作向与会代表从政治态度、道德品行、学习情况、工作成效、纪律作风等方面作客观、公正的述职。干部述职大会的时间由办公室具体安排。
第八条全体学生干部述职完毕,应参加统一的民主测评。
第九条述职人员应当在规定时间内将述职报告交指定部门存档。述职报告应当包括以下内容:
(一)述职人员所任职务、任职期限;
(二)述职人员工作的指导思想;
(三)履行岗位职责的情况;
(四)述职人员在工作中取得的主要成绩和存在的主要问题,以及今后的改进措施;
(五)其他应当阐明的情况。
第十条述职的结果,将作为对干部选拔、考核、奖惩的重要依据。
第十一条对民主测评中群众意见较大的学生干部,办公室应在调查核实的基础上,视情节轻重,进行组织处理。构成违纪的,按有关规定给予纪律处分。
第十二条本制度最终解释权归万象城体育awcsport校学生会。
十、万象城体育awcsport第一次学生代表大会日程安排
日期 |
时间 |
议 程 |
主持人 |
参加人员 |
会议地点 |
11 月 2 日 |
13:40 |
1.全体代表报到; 2.领取代表证和会议材料。 |
雷 雨 |
全体代表 |
图书馆 报告厅 |
16:00 |
大会预备会 1.听取大会筹备工作报告;(张红军) 2.听取大会选举办法及大会代表选举办法(草案)(张志鸿) 3.通过大会主席团建议名单(草案) 4.通过大会秘书长建议名单(草案) 5.听取代表资格审查报告;(陈俊) 6.听取大会提案工作报告;(缪灵) 7.通过大会议程(草案) 8.通过大会分组情况和各代表团团长名单 |
袁 旗 |
(周五) |
17:00 |
大会主席团第一次会议 1.通报大会日程安排; 2.作常任代表候选人预备人选酝酿情况说明。 |
缪 灵 |
大会主席团成员 |
图书馆 报告厅 |
11 月 3 日
|
8:30 |
合 影 |
杨旄袤 |
全体代表 |
团书馆前 |
9:00 |
第一次全体会议(开幕式) 8:50 各代表团入场 1.大会主持人向全体代表报告代表出席情况; 2.宣布大会开幕,全体起立、奏唱国歌; 3.余嗣元同志致开幕词; 4.听取《万象城体育awcsport学生会章程》修订说明;(朱其阳) 5.听取万象城体育awcsport第三十二届学生委员会工作报告。(第三十二届校学生会主席刘洋) |
袁 旗 |
全体代表 |
图书馆 报告厅 |
10:00 |
分组讨论 1.审议“学代会”工作报告; 2.讨论第三十三届常任代表候选人预备人选名单; 3.讨论《大会选举办法》(草案)及《大会代表选举办法》(草案); 4.讨论学生会章程修订案(草案); 5.推荐总监票人、监票人,总计票人、计票人名单。 |
各代表团团长 |
各代表团 成员 |
各二级学院会议室 |
12:30 |
大会主席团第二次会议 1.听取各代表团审议大会工作报告等情况汇报; 2.审议大会工作报告 3.审议《学生会章程》修订案(草案); 4.审议大会《选举办法》(草案); 5.审议大会《代表选举办法》(草案); 6.听取各代表团关于常任代表候选人预备人选情况的汇报,通过常任代表候选人名单; 7.确定通过总监票人、监票人建议名单,确定总计票人、计票人名单。 |
缪 灵 |
大会主席团成员 |
图书馆 报告厅 |
13:30 |
第二次全体会议 1.通过《关于万象城体育awcsport第一次学生代表大会工作报告》; 2.通过《万象城体育awcsport第一次学生代表大会选举办法》(草案); 3.通过《万象城体育awcsport第一次学生代表大会代表选举办法》(草案); 4.通过第三十三届常任代表名单; 5.通过《学生会章程修订案》(草案); 6.通过总监票人、监票人名单,宣布总计票人、计票人名单; 7.进行校学生会主席、副主席选举。 1)监票人当场检查票箱,计票人分发选票; 2)总监票人宣读填写选票注意事项; 3)选举人填写选票,并按指定顺序投票。 8.统计选票(休会) 1)监、计票人清点选票,确认选举是否有效; 2)计票人在监票人监督下计票。 |
张红军 |
全体代表 |
图书馆 报告厅 |
15:00 |
大会主席团第三次会议 1.总监票人报告被选举人得票情况; 2.根据选举情况,研究决定相关事项; |
缪 灵 |
大会主席团成员 |
图书馆 三楼会议室 |
16:00 |
第三次全体会议(闭幕式) 1.总监票人宣布选举结果; 2.学生代表宣读《致全体同学倡议书》; 3.李麟书同志致闭幕词; 4.全体起立、奏唱团歌,宣布大会闭幕。 |
袁 旗 |
全体代表 |
图书馆 报告厅 |
十一、学校党委指导学生会组织工作情况
万象城官网领导深入团学组织开展调研工作(新闻)
为促进团学组织和学生社团健康发展,加强对团学工作指导,推进共青团组织改革落实,5日下午,校党委书记余嗣元,校长李麟书,校党委副书记、纪委书记朱德明,副校长冯伦久、丁守宝,校党委委员、宣传部部长、思政部主任袁旗等人分别带队对各学院学生会、学校团体组织和学生社团工作进行调研,随后召开了调研工作座谈会。学生处、团委、各社团挂靠部门相关同志陪同调研。
此次调研主要目的是了解万象城官网目前学生会和学生社团在组织架构、人员数量、工作机制、活动开展、办公条件等情况,了解学生组织日常建设情况,关心学生组织发展中的困难,检验学生组织发展的规范性,并围绕学校中心工作了解了学院相关工作进展。

余嗣元调研机械技术学院学生会、校学生会、大学生自律委员会

李麟书调研汽车技术学院学生会、校团体联合会、大学生艺术团

朱德明调研城市建设学院学生会、青年志愿者协会

冯伦久调研经贸管理学院学生会、蓝曦心理协会、马克思主义学会

丁守宝调研电气技术学院学生会、大学生创业者协会

袁旗调研信息技术学院学生会、校广播站
分组调研结束后,全体同志和团学组织学生代表在校青年志愿者协会办公室召开了调研座谈会。与会领导听取了校学生会主席朱远航同学的工作报告,了解自校学生代表大会召开后新一届学生会组织的工作内容。各学院学生会、校团体联合会、大学生艺术团、广播站、马克思主义学会、大学生创业者协会、蓝曦心理协会、青年志愿者协会的代表也一一就工作情况和问题进行发言。

调研交流现场
余嗣元对学生代表的发言表示鼓励与肯定,并指出要深刻认识到学生会、学生团体工作的重要性,它是高校教育工作的重要组成部分,关系到青年思想引领、教育人才培养和学校发展建设等工作。他指出,学生会是党委联系广大青年学生的桥梁纽带,学生社团是高校开展素质教育的重要途径和有效方法,学生团体工作是校园文化、学生就业成才、思想教育等工作的有效补充。在学生团体活动开展中,要丰富活动内容,着力建设“第二课堂”成绩单,为同学们搭建政治锻炼、素质养成、创新创业的良好平台;在学生团体自身组织建设上,要加强落实关于学联学生会组织改革方案和高校学生社团管理暂行办法的要求,增强团学组织工作实效性;要增强管理机制体制,加强学校对学生组织工作的领导,促进学生团体工作改善提升;要重视学生干部培养,学生干部要当好表率和示范,深刻把握习近平总书记在纪念五四运动100周年大会上的讲话中提出的“六个要”精神,增强服务广大同学的意识。
会上,李麟书向所有学生团体的辛苦付出表示感谢,并就进一步做好团学工作强调指出,要立足于立德树人的根本任务,立足于学生的兴趣爱好,立足于规范运行的基本条件,有序引导社团健康发展,使之成为校园文化靓丽的风景线;要注重强化学生团体活动的效果评价,真正让社团活动体现学生参与度和获得感;要注重拓展能力,坚持问题导向,着力培养学生沟通、组织、协调、解决问题四方面能力;要有序发展,坚持培育特色和创新载体,切实围绕学生成长成才引导社团健康发展;要贴心服务,坚持以学生为中心的工作理念,注重调查研究,构建服务性社团解决问题的长效机制;要抓好落实,切实解决学生提出的问题、意见和建议。
在与学生干部深入交谈后,与会领导对各学生团体日常开展的大量着实有效的工作表示充分肯定,并对学生团体工作提出了建议要求,要求在完善办公环境、精简机构设置、找准学生需求上下功夫,更好实现学生组织去“四化”和活动育人效果。
万象城体育awcsport2020年工作要点

十二、校团委指导学生会 主要负责人
序号 |
类别 |
姓名 |
是否专职团干 |
备注 |
1 |
分管学生会组织的校团委副书记 |
张红军 |
是 |
团委副书记 |
2 |
学生会组织秘书长 |
缪灵 |
是 |
团委干事 |