线上考试时间:2020年9月2日上午8:00-9月3日下午18:00!
点击阅读>> 2020年高职扩招职业适应性测试纲要
一、安装登录
1.安装
①应用市场搜索“学习通”,查找到图标为
的App,下载并安装。
②扫描下面的二维码,跳转到对应链接下载App并安装(如用微信扫描二维码请选择在浏览器打开)。

2.登录学习通(请使用指定账号登录,且勿绑定手机号!)
(1)在登录界面,选择“其他登录方式”,依次输入“万象城体育awcsport”、“身份证号”、“sfz+身份证后六位(如:sfz123456)”,点击登录即可。
(备注:若身份证后六位中出现字母x,一律输入小写x即可)(切勿进行绑定手机号操作!如不小心绑定,基本无影响。)

(2)完善信息处,请务必点击点击“跳过” !切勿绑定手机号!如不小心绑定,基本无影响。

二、考试
1.点击最下方“消息”,后点击“收件箱”;找到“考试通知”,点击进入;

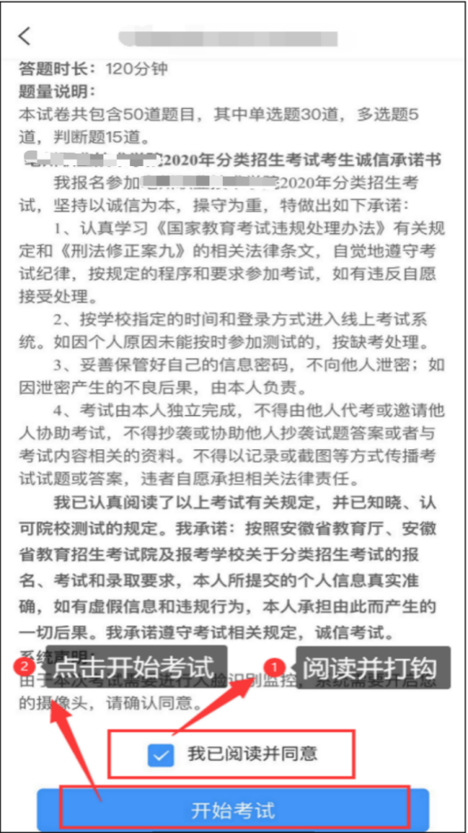
2.点击考试按钮,阅读并同意考生承诺后进行打钩,点击“开始考试”;

3.进行人脸识别,并根据系统口令进行“眨眼”等动作,识别成功后点击“‘确认”;(注意:请保证识别时光线充足)

4.开始答题并交卷:每题选择正确答案点击该选项即可,点击右下角“下一题”继续作答;到最后一题时系统会提示“已经是最后一题了”,可点击“复查交卷”进行答题情况核查。

5.核查作答情况时,可修改选择答案;确认无误后,点击最上方的“交卷”按钮,并确认提交。(若存在未作答题目,系统会提示,请注意核查!)

6.成功交卷后,系统会提示“交卷成功”。

7.在登录或者考试过程中,如有遇到各种问题无法顺利进行考试,可在在手机端登录界面的右上角寻找客服进行解决,或者请及时加入qq群:967786495,与万象城官网老师取得联系并确认。
温馨提示:请考生扫码加入QQ国防扩招群(816893441),或关注微信公众号(ahgfzsb1974)及时获取招录讯息:
